UNIVERSITY OF PHAYAO, THAILAND
  360 UP VR-Tour     สมัครเรียน   0 5446 6666 en
logo university phayao
  • หน้าหลัก
  • เกี่ยวกับเรา
    • ประวัติความเป็นมา
    • สัญลักษณ์ของมหาวิทยาลัย
    • ปรัชญา / ปณิธาน / พันธกิจ / วิสัยทัศน์
    • สารจากอธิการบดี
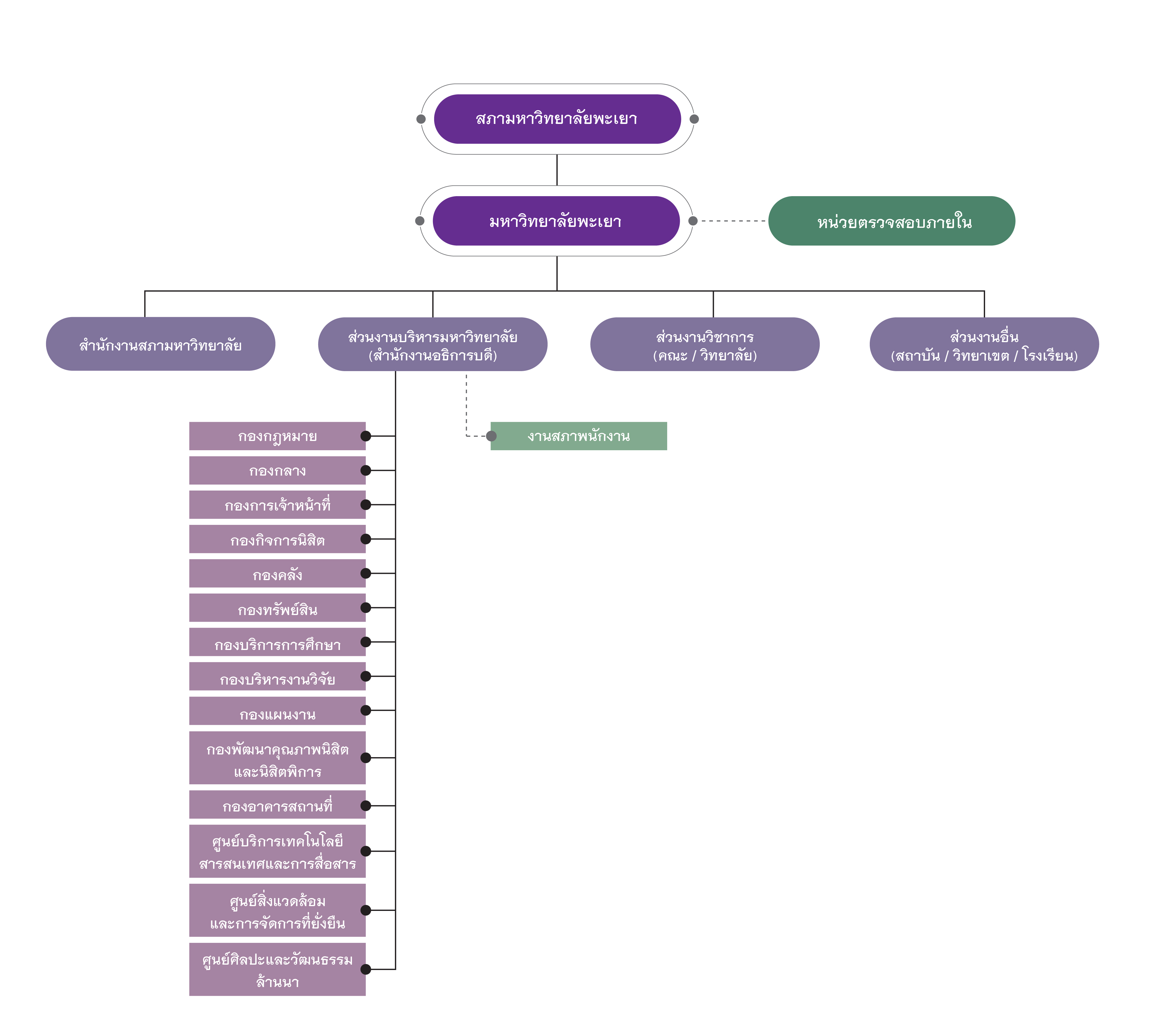
    • โครงสร้างองค์กร
    • ผู้บริหารมหาวิทยาลัยพะเยา
      • ประวัติอธิการบดี
      • ทำเนียบอธิการบดี
      • กรรมการสภามหาวิทยาลัย
      • ทำเนียบคณะกรรมการสภามหาวิทยาลัย
      • ผู้บริหาร
    • การบริหาร
      • แผนยุทธศาสตร์
      • อำนาจหน้าที่
      • กฎหมายที่เกี่ยวข้อง
      • รายงานผลการดำเนินงานของคณะกรรมการตรวจสอบ
      • รายงานผลตามนโยบาย No gift
      • รายงานการรับทรัพย์สินหรือประโยชน์อื่นใดโดยธรรมจรรยา
      • การคุ้มครองข้อมูลส่วนบุคคล (PDPA)
    • แผน/มาตรการต่างๆ
    • วัฒนธรรมองค์กร
      • ประกาศเจตนารมณ์นโยบาย No Gift Policy
      • การเสริมสร้างวัฒนธรรมองค์กร
      • การเปิดโอกาสการมีส่วนร่วม
    • 360 UP
  • รางวัล
  • ประมวลจริยธรรม
    • ประมวลจริยธรรมสำหรับเจ้าหน้าที่ของรัฐ
    • การขับเคลื่อนจริยธรรม
    • การประเมินจริยธรรมเจ้าหน้าที่ของรัฐ
  • บุคลากร
    • อีเมลสำหรับบุคลากร
    • คู่มือและมาตรฐานการปฏิบัติงาน
    • คู่มือมาตรฐานการให้บริการ
    • การให้บริการ
      • ข้อมูลเชิงสถิติการให้บริการ
      • คู่มือด้านผลิตบัณฑิต
    • การบริหารและพัฒนาทรัพยากรบุคคล
      • แผนการบริหารและพัฒนาทรัพยากรบุคคล
      • รายงานผลการบริหารและพัฒนาทรัพยากรบุคคล
      • หลักเกณฑ์การบริหารและพัฒนาทรัพยากรบุคคล
    • คู่มือและมาตรฐาน มคอ.
    • การรับรองหลักสูตรการศึกษา
    • สวัสดิการ
    • การเงิน
  • นิสิต
    • คู่มือนิสิต
    • คู่มือมาตรฐานการให้บริการ
    • อีเมลสำหรับนิสิต
    • วิชาการ
    • กิจกรรม
    • ทุนการศึกษา
      • กองกลาง งานวิเทศสัมพันธ์
      • กองบริการการศึกษา
      • กองพัฒนาคุณภาพนิสิตและนิสิตพิการ
    • หน่วยงานนิสิต
      • องค์การนิสิต
      • สภานิสิต
      • เวียง มหาวิทยาลัยพะเยา
      • สารวัตรนิสิต
  • ศิษย์เก่า
  • e-Service
  • ติดต่อเรา
    • ที่อยู่
    • Social network
    • คำถามที่พบบ่อย
    • เบอร์โทรภายใน
    • ช่องทางแจ้งข้อร้องเรียนการทุจริต
    • ช่องทางแจ้งข้อร้องเรียนทั่วไป / แนะนำติชม
    • ช่องทาง ถาม-ตอบ
    • ช่องทางอิเล็กทรอนิกส์สำหรับติดต่อมหาวิทยาลัยพะเยา
  • สมัครเข้าศึกษา
    • ผู้สนใจเข้าศึกษา
    • สำหรับครูแนะแนว
  • หลักสูตร
    • ปริญญาตรี
    • ปริญญาโท
    • ปริญญาเอก
    • หลักสูตรระยะสั้น
  • ส่วนงาน
  • ข่าว
    • ข่าวประชาสัมพันธ์
    • ข่าวประกาศ
    • ปฏิทินกิจกรรม
    • การจัดซื้อจัดจ้างพัสดุ
    • ข่าวรับสมัครงาน
    • UP News
    • UP Life
    • VDO Clips
    • ความเป็นสากล
  • วิจัย
    • ผลงานตีพิมพ์เผยแพร่
    • ฐานข้อมูลงานวิจัย
    • โครงการวิจัย
    • วารสารนเรศวรพะเยา
    • วารสารมนุษยศาสตร์และสังคมศาสตร์ มหาวิทยาลัยพะเยา
  • ความเป็นสากล
    • ข่าวทุนการศึกษาต่างประเทศ / ปฏิทินกิจกรรม
    • Partnership
    • สรุปงานด้านการเดินทางต่างประเทศ
    • วิเทศสัมพันธ์
    • คู่มือและมาตรฐานการปฏิบัติงาน
    • บุคลากรชาวต่างชาติ
    • นิสิตชาวต่างชาติ
    • --%>
  • e-Learning

หน้าหลัก เกี่ยวกับเรา โครงสร้างองค์กร

โครงสร้างองค์กร


ลิงค์เกี่ยวข้อง

  • ฐานข้อมูลคลังปัญญา Digital Collections
  • UP-DMS
  • วารสารนเรศวรพะเยา
  • วารสารมนุษยศาสตร์ฯ
  • ระบบข้อมูลคุณวุฒิอาจารย์

เยี่ยมชมมหาวิทยาลัยพะเยา

  • 360 UP VR-Tour

หน่วยงานนิสิต

  • สภานิสิต
  • องค์การนิสิต
  • เวียง
  • สารวัตรนิสิต
มหาวิทยาลัยพะเยา

มหาวิทยาลัยพะเยา
19 หมู่ 2 ต.แม่กา อ.เมืองพะเยา จ.พะเยา 56000
โทร. 0 5446 6666 - 70
โทรสาร 0 5446 6690

ช่องทางอิเล็กทรอนิกส์: saraban@up.ac.th
ลิงค์ประกาศอิเล็กทรอนิกส์


ถาม - ตอบ


© 2025 มหาวิทยาลัยพะเยา. สงวนลิขสิทธิ์ Cookie preferences